中新网北京2月4日电(记者 刘星晨)“寄售的东西没卖出去退回来之后,居然不是我原来的那个了!”
“寄售时仓库打包失误(我有完整开箱视频和客服承认仓库打包失误的电话录音),导致我的相机跟镜头损坏。”
近日,多位用户在社交媒体晒“糟心事”,质疑在平台寄售服务中自己的商品被“调包”或损坏。过去一段时间,多个平台的寄售服务陷入了舆论旋涡。

“消失”、被“损坏”的商品
茜茜女士日前寄了一只手作露露公仔到得物平台寄售,在没能卖出后申请收回,但她发现得物平台寄回的公仔并非自己原先的那只。
有多位卖家表示,在转转、千岛潮玩族等平台寄售的商品也出现了疑似“调包”或被“损坏”的情况,得到了平台商家的回复受理。
用户的物品经过仓库转了一圈“变了模样”,类似的局面在各家平台寄售服务中不在少数。
据不完整统计,在黑猫投诉平台有关“得物 调包”的投诉超过1800条,有关“寄售 损坏”的投诉超过1300条。
有用户发文称在得物平台寄售的泡泡玛特毛绒挂件疑似被“调包”,得物平台相关账号回复:平台绝对不可能调包商家商品,商品入仓即被附唯一码,确保在仓内流转唯一性。
但据媒体此前报道,有用户反映在得物平台寄售的全新羽绒服取回后怀疑被“调包”。彼时,得物方面回应称,“经核查,平台安排仓库发出同商品库存,过程中因工作人员处理不及时,影响了卖家的体验,平台正积极联系卖家协商处理。”
从声明原则到实际操作中的漏洞,平台的回应不禁让人心生疑问:这种“唯一性”,是真的唯一吗?
得物平台相关工作人员向中新网记者表示,得物App为非自营电商平台,商品均由卖家出售。在寄售模式下,卖家在用户下单后,需将商品发至得物仓库,“每一件商品入库后,需要进行入库拍照、存档、赋予唯一识别码、操作全程留档监控等环节,实现商品从入库到出库全环节可追溯。在订单未成交前,得物无法获得收益,还需承担查验、仓储等成本,因此得物没有调包卖家商品的条件及动机。”

多平台“罗生门”的寄售检验
针对“寄售服务”,记者询问了淘宝、天猫、京东、闲鱼、转转等多家平台客服后发现,各家开通寄售服务的进度有所不同,目前淘宝等综合类电商平台未提供官方仓库寄售服务。
闲鱼平台“平台卖”中的“鱼鲤寄卖”为用户提供平台寄卖,目前只开放了从品牌官方直发入仓模式,个人邮寄入仓模式尚未上线。记者向闲鱼平台客服咨询后了解到,寄售针对次元类商品且仅接收来自潮玩官方平台/天猫旗舰店的未发货订单。转转“卖闲置”中可选择“寄卖/挂售”选项,其中寄卖支持手机、平板、笔记本、游戏机、相机镜头等多款商品。
与得物平台类似,闲鱼和转转平台寄售模式中的商品同样需要经过入仓查验。作为寄售环节中的关键一环,商品成色的检测情况成为了卖家与平台产生分歧的主要方面。
有用户反映,在转转平台寄卖手机前已联系客服确认外观磕碰问题,被告知磕碰符合平台标准后才将手机寄出,“手机到转转仓库,被质检工程师确认外观不符合转转要求,但仍被强行拆机,最终用超低价回收。”
“货物送到转转寄售,工程师将原包装弄丢,致使货物二手价值受损超200元。”
记者以卖家身份“担心手机被拆机低价回收”为由询问了转转客服,工作人员表示,验机师会打开手机后盖确认是否过第三方拆修,但不会拆开主板和其他零件,“确认无维修后,我们会贴上官方的防拆标,并以此作为该产品的售后服务标识,不会对机器产生损坏,请放心。”
同样是检验环节,近日小淑女士表示,在得物平台寄售的一件羽绒服被退回后出现了划损情况。据其讲述,得物客服方面最初称愿意以羽绒服购买价格的20%进行赔偿。
小淑女士在沟通中提出,得物方面提供的首次上桌查验照片与羽绒服实际受损情况不符,“得物提供的照片,羽绒服受损位置位于第三个扣子处,但实际上是第四和第五个扣子之间。”
彼时,得物平台相关账号在话题帖中写道:商品从入仓到查验之间的环节,每个位置都有多台高清摄像头24小时完整记录留档,用户可提供单号,平台收到后会调取此商品对应视频进行复核。
小淑女士反馈后,客服在致歉电话中承认是对方弄坏的。截至发稿时,双方达成一致,得物方面同意按寄售价格收购这件羽绒服。

针对各平台提供的开箱视频,有用户表示了质疑。
刘先生日前在得物平台寄售了球鞋,申请退回后发现球鞋出现瑕疵。客服方面表示,可以提供检测球鞋时的全程录像视频,能够清晰看出球鞋在检测时并未出现异常。
“他们提供的视频是一个类似监控的视角,只能看到工作人员在操作,不像客服说的那样能轻易看到球鞋情况。”刘先生向中新网记者表示。
此外,有卖家投诉在千岛潮玩族寄售的商品遭到“损坏”,得到客服回应后,该卖家补充道,“客服没有解决问题,提供的视频没有看到商家描述的问题,只看到工作人员损坏玩具。”
对于商品验货环节,上海九泽律师事务所律师芮欢月提示,卖家可在寄出物品前拍摄一段完整视频,清晰记录物品的整体状况、细节特征、包装全过程,以及包装完成后包裹的外观和交付快递员的过程,避免在平台验货时,因商品是否存在瑕疵、或平台拒收退回后双方对物品是否与卖家寄出时一致等问题产生争议。
“另一方面,虽然平台每日收货验收量较大,但仍建议从收货入库到验收关键环节,尽可能拍摄清晰的视频作为备份,以防范后续争议。”

隐秘的协议
“签署了托管协议”,这是茜茜女士通过入库检验照片证实了玩偶被“调包”后得到的得物平台客服回复,“他们说我开通了托管协议,但我找不到开通的入口,如何关闭也是个问题。”
在她与客服和专员取得联系后,有关托管协议的说法两方存在分歧,“客服告诉我无法关闭托管协议,专员向我解释托管协议后,告诉我可以关闭,但没有讲明关闭的具体操作。”
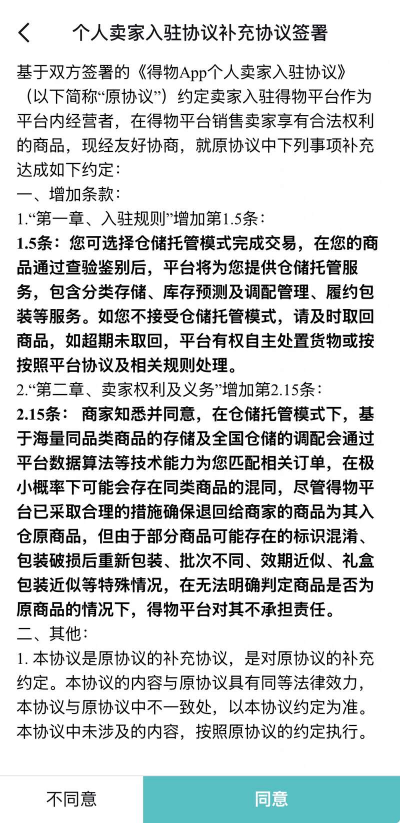
何为“托管协议”?中国新闻网《民生调查局》记者向得物平台客服咨询后得到了《得物app个人卖家入驻协议补充协议》(简称“补充协议”),其中在卖家权利及义务部分增加条款称:在仓储托管模式下,基于海量同品类商品的存储及全国仓储的调配会通过平台数据算法等技术能力为您匹配相关订单,在极小概率下可能会存在同类商品的混同,尽管得物平台已采取合理的措施确保退回给商家的商品为其入仓原商品,但由于部分商品可能存在标识混淆、包装破损后重新包装、批次不同、效期近似、礼盒包装近似等特殊情况,在无法明确判定商品是否为原商品的情况下,得物平台对其不承担责任。
然而,上述说法并不被卖家买账。茜茜女士说“和专员通电话时,我表示要不回收掉玩偶,要不把我的那只换回来。”截至发稿时,茜茜女士与平台的纠纷已得到解决,得物平台同意回收商品或给予补偿并表示会对专员进行处罚,茜茜女士选择了补偿。
但新的问题随即出现:托管协议是怎么签署的?

记者操作后发现,在得物平台开通出售物品服务时,需要签署三份商家协议,分别为《履约无忧服务协议》、《个人卖家服务费用及交易规则》、《个人卖家入驻协议》。得物商家专席客服表示,卖家可在“商家中心”右上角的“设置”内查看商家协议,同为这三款协议,并未出现“补充协议”。
得物平台寄售服务共有四种出售模式供卖家选择:普通发货、立即变现、闪电仓发、闲置出售。其中,受到用户质疑最多的是“闪电仓发”模式。
通俗地说,卖家将需要出售的商品寄到得物平台,在达成交易前商品寄存到仓库中。
但在三份商家协议以及商品售卖页面内的“出售渠道”和“出售规则”介绍中,得物平台并未明确标注“闪电仓发”模式有关商品退还是否为原商品的具体条款(即上文提到的“补充协议”)。某种程度上,这也是多位用户在商品被退还后产生疑问的原因。
对此,得物平台相关工作人员表示,为了让消费者更快收到货、帮助卖家更快成交和节省运费成本,平台针对通过查验鉴别的商品将进入库存统一管理区域,提供分类存储、库存预测及调配管理等履约服务。服务上线前,平台会通过平台公告、短信提醒、电话通知、App消息推送等官方通知渠道,将“补充协议”触达卖家,卖家可根据自身需要自愿签署。如卖家不接受该模式,可选择取回商品或通过其他渠道(如现货)出售。
另,得物商家专席客服表示,目前针对个人卖家的仓储托管模式处于测试推广阶段,若参与该交易模式,需要签署“补充协议”,商家中心页面弹窗提醒商家需签署仓储托管服务协议,商家可根据页面弹窗指引进行操作。签署“补充协议”一般会以推送形式通知。
不过,中新网记者注册成为得物平台卖家后,截至发稿时并未收到相关签署弹窗或短信通知。而是通过主动向客服询问才获得了“补充协议”的全文。

对此,芮欢月认为,若平台通过“弹窗”方式向个人卖家推送相关协议时,需注意充分保障个人卖家缔约时的知情权和真实的缔约意愿。电子商务平台有在首页显著位置持续公示平台服务协议、交易规则信息的义务,保证经营者和消费者能够便利、完整地阅览和下载。
“特别是针对协议中涉及免除或减轻平台责任、加重卖家责任、限制卖家主要权利等与卖家有重大利害关系的条款,平台应履行充分的提示或说明义务。”
根据我国民法典规定,合同的成立和生效需当事人意思表达真实。若在个人卖家用户未充分知情的情况下,尤其是不知晓其中存在可能对其产生重大影响的条款时订立协议,相关格式条款可能因意思表示瑕疵而产生效力问题,进而无法对卖家产生法律约束力。
芮欢月提示,作为接受格式条款的一方,应审慎仔细阅读相关条款;作为提供方,则应确保条款的公平性与提示的充分性,以避免法律风险。
“希望平台能够在界面显著位置说明托管模式的相关补充条款。”有平台用户直言。